Feedback from pilot users on Geogram’s Media toolThe Media tool allows users to display images and videos inside a 3D space. revealed usability issues with sizing and formatting; positioning in 3D space; and media controls and organization. The project goal was to redesign the Media tool to improve usability and increase the likelihood of converting pilot users into paying customers.
The Media tool’s inspector was restructured and its behaviour was modified to better match the users’ mental model; to improve internal and external consistency; and to decouple the controls of the screen and the content.
As the Product Designer, I completed tasks in all four phases of the double diamond design process, collaborating with cross-functional team members along the way. I ran discoveries with the Founder/CEO, presented solutions to project stakeholders for approval, and prepared deliverables for handover to developers.
With the company’s founder/CEO, I ran interactive product demos for two groups of pilot users who are audio-visual experts. The first group had 2 users and the second group had 3 users.
I repeated the following steps for both groups in remote, hour-long demos.
Our goals were to:
We made the following discoveries about the Media tool:
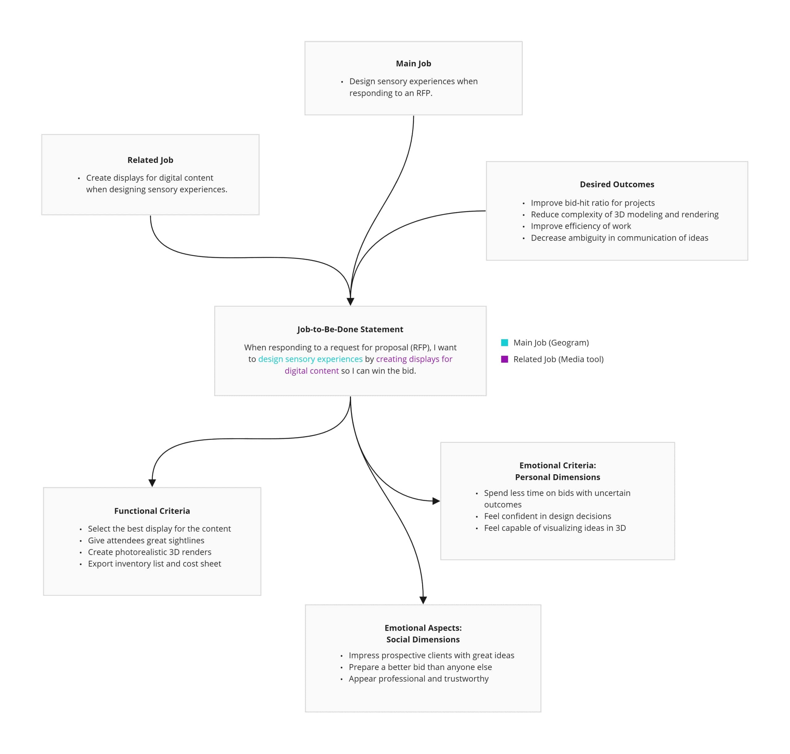
I wrote a job-to-be-done (JTBD) statement representing the task users hope to achieve with the Media tool.
My goals were to:
Users need the Media tool before even having access to their prospective client’s content. As a result, users must be able to create displays on which the content can be easily changed, without redoing work or modifying the design.
I conducted a heuristic evaluation of the Media tool using Jakob Neilsen’s 10 Usability Heuristics for Interface Design.
My goals were to:
Most major and critical violations are of the following heuristics:
Mistakes are likely to be made because:
I analyzed existing products offered by indirect competitors and conducted personal research on projector screens.
Existing Product Analysis
Personal Research
My goals were to:
I wrote “How might we” (HMW) questions to address the usability issues.
My goals were to:
The following questions were defined:
Ideation will need to focus on three problem areas:
I used the Crazy 8’s sketching technique to explore the problem areas and HMW questions.
Working in Miro, I repeated the following steps for each problem area:
My goals were to:
Problem area #1. Media controls and organization
Problem area #2. Positioning in 3D space
Problem area #3. Size and format
I created a medium-fidelity wireflow and had it reviewed by project stakeholders, including the company’s founder/CEO, project manager, and lead Unity developer.
Medium-Fidelity Wireflow
Working in Miro, I:
Design Review
Our goals were to:
I created a high-fidelity wireflow and wrote user stories for developers.
High-Fidelity Wireflow
Working in FigmaA cloud-based design tool for interface design., I:
User Stories
I divided the high-fidelity wireflow into small parts then, in ClickUpA project management software., I:
My goals were to:
Problem areas and related user stories should be worked on in the following order to ensure each task stands on its own while keeping priorities:
The comparisons below highlight how the revised structure for the Media toolThe Media tool allows users to display images and videos inside a 3D space.’s inspector and its modified behaviour improved usability in all three problem areas.
Problem area #1. Media controls and organization
Before: Image and video files were mixed together in the dropdown menu.
After: Only files matching the selected type are listed in the dropdown menu.
Before: Audio controls were displayed even if an image was selected.
After: Audio controls are only displayed if video is selected as the media type.
Problem area #2. Positioning in 3D space
Before: The Media tool had to be straightened manually with the gizmo before it could be placed flat against a surface.

After: The Media tool is straight by default and only translations are needed to place it against a surface.

Problem area #3. Size and format
Before: Settings in the inspector were only for the media, not the screen.
After: Screen-specific settings are included in addition to the media settings.
Before: No format or sizing information was displayed, only scale factorScale factor is the size of the Media tool relative to its base size, not its dimensions..
After: Current aspect ratio and dimensions are displayed in the users’ preferred units.
Before: Automatically resized to the pixel dimensions of the selected file.

After: Sizing is persistent. The selected file scales proportionally to either fill or fit the screen.

Before: Could only be scaled with the gizmo.

After: Can also be resized by entering dimensions or selecting a preset.

A dependency blocked the implementation of the ideal solution for issues with positioning in 3D space; however, the project stakeholders and I identified a quick win to alleviate the severity of the problem while the dependency is cleared. The project also served as a reminder of the importance of understanding the users’ mental model, particularly in a product aiming to virtually replicate physical reality.
Once implementation is complete, usability testing will be conducted to measure its impact. Future versions of the Media tool will also revisit out-of-scope ideas that emerged in this project, such as the ability to create presets or to customize the screen with accessories such as stands or frames.